首页
学院简介
党群工作
党建动态
党务公开
工会工作
学习园地
机构设置
综合办
学工办
信息技术教研室
商务与物流教研室
财务与会计教研室
营销与管理教研室
教学科研
教学动态
专业设置
校内外实训基地
校企合作
招生就业
校友风采
招生信息
就业信息
学生工作
学工动态
奖惩资助
团学工作
资料下载
联系我们
首页
>
教学科研
>
教学动态
>
正文
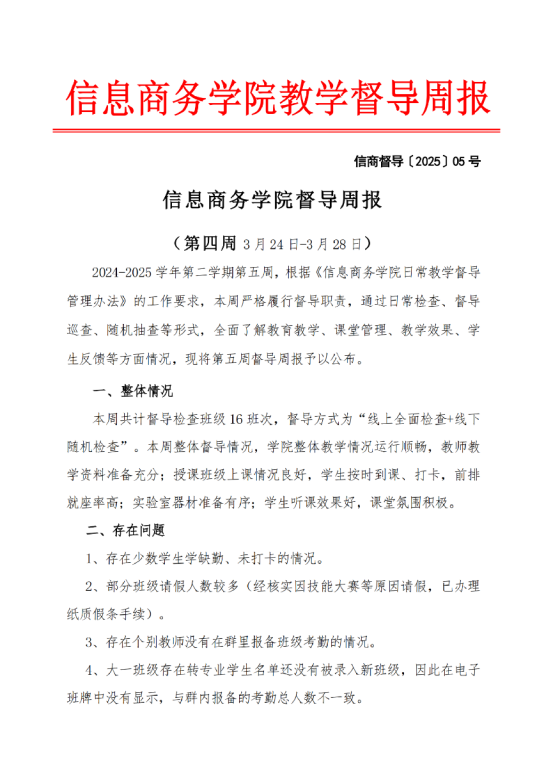
信息商务学院第五周督导周报
发布时间:2025-03-28
文章来源:
浏览次数:
关闭
打印
责任编辑:信息与商务学院